中工娱乐

7月23日查分、28日-30日填报志愿,上海高招录取日程公布

来源:央视网
2022-07-10 14:56

原标题:7月23日查分、28日-30日填报志愿,上海高招录取日程公布

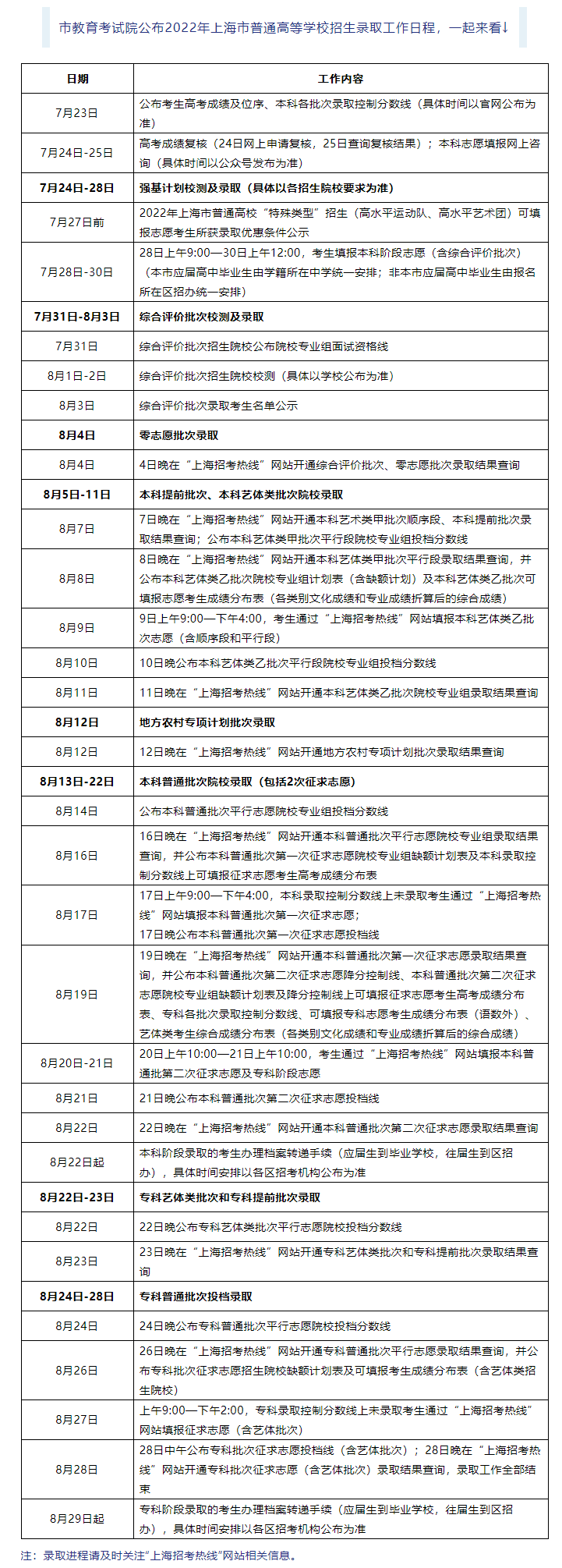
央视网消息:据上海市教育考试院消息,2022年上海市普通高等学校招生录取工作日程公布。

责任编辑:卢云

媒体矩阵


  • 全国总工会微信

  • 工人日报客户端

  • 中工网微信
           

  • 中工网微博
           

  • 中工网抖音

关于中工网 | 版权声明 | 违法和不良信息举报电话:010-84151598 | 网络敲诈和有偿删帖举报电话:010-84151598
Copyright © 2008-2025 by www.workercn.cn. all rights reserved

扫码关注

全国总工会
微信


中工网微信


中工网微博


中工网抖音


工人日报
客户端
×