原标题:2月1日起!湖北调整全省最低工资标准
极目新闻记者 庞正
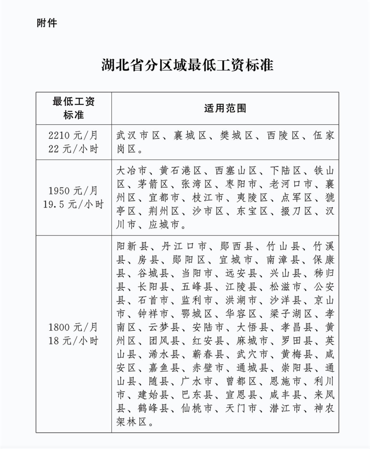
近日,湖北省人民政府办公厅发布关于调整全省最低工资标准的通知(以下简称通知),从2024年2月1日起,调整全日制就业劳动者月最低工资标准和非全日制就业劳动者的小时最低工资标准。
根据通知,全日制就业劳动者月最低工资标准按区域划分为三档,依次为2210元、1950元、1800元。非全日制就业劳动者的小时最低工资标准依次为22元、19.5元、18元。

该标准适用于湖北省境内的企业、个体经济组织、民办非企业单位等组织(以下称用人单位)和与其建立劳动关系的劳动者。国家机关、事业单位、社会团体和与其建立劳动关系的劳动者依照该标准执行。
用人单位应根据其经济效益和人力资源市场工资指导价位,与工会组织和劳动者积极开展工资集体协商,合理确定本单位的工资水平和工资标准,协商确定的工资标准不得低于当地最低工资标准。劳动者在法定工作时间或在依法签订的劳动合同约定的工作时间内提供了正常劳动的,其工资收入不得低于当地最低工资标准。
月最低工资标准不包含延长工作时间工资;不包含中班、夜班、高温、低温、井下、有毒有害等特殊工作环境、条件下的津贴;不包含法律、法规和国家规定的劳动者福利待遇等。
通知要求,各级人社部门要依法加强对最低工资标准执行情况的监督检查,对用人单位违反最低工资规定的行为,要及时进行纠正并依法予以处理。





关于中工网 | 版权声明 | 违法和不良信息举报电话:010-84151598 | 网络敲诈和有偿删帖举报电话:010-84151598
Copyright © 2008-2026 by www.workercn.cn. all rights reserved
×