
健康聚焦
近期,印度西孟加拉邦出现尼帕病毒确诊病例,医护人员感染的消息引发大众关注。尼帕病毒病死率超40%,听起来十分吓人,但它并非新病毒,并非无孔不入。本期特邀北京大学人民医院感染科主任高燕主任医师解答公众最关心问题,教你分清风险、科学应对。
1
尼帕病毒来袭,风险到底有多大?
尼帕病毒是1998年首次在马来西亚发现的单链RNA病毒,属于副粘病毒科亨尼帕病毒属,天然宿主为果蝠,可通过动物传人、人与人密切接触传播,潜伏期通常为4~14天(1~2周),能损伤人体呼吸和神经系统,病死率达40%~75%,目前无特效药和疫苗。
尼帕病毒主要有两个亚型,症状存在明显不同:一个是“马来西亚株”(NiV-M),另一个是“孟加拉株”(NiV-B),此次印度出现的疫情主要与孟加拉株相关。主要引发严重肺炎,伴随咳嗽、呕吐、呼吸困难等症状,且致死率更高。
虽说尼帕病毒的核心风险是高致命性,且容易在医院内传播,但它并不具备大规模社区扩散的条件。目前,全球仅少数国家出现局部疫情,此次印度也仅确诊5例,并未出现爆发蔓延的情况。
专家提醒:我国目前尚无尼帕病毒病例,先不要被“高致死率”吓住,而过度恐慌。尼帕病毒虽然杀伤力大,传播能力却很弱,不像流感、新冠那样能轻易在人群中扩散。
2
哪些动物携带尼帕病毒?
尼帕病毒的主要宿主是果蝠(属于狐蝠科),果蝠感染病毒后自身不会发病,却会持续向外排毒;除此之外,马、猪、狗等哺乳动物,可能成为病毒的中间宿主,它们接触果蝠或被病毒污染的环境后,有可能将病毒传播给人类。
因此,日常只要远离野外果蝠、来源不明的家畜,就能避开病毒传播的主要风险。
专家提醒:露营、野外探险等户外活动爱好者,尽量避免前往果蝠频繁出没的树林、洞穴附近,不捡拾野果、不饮用野外不明水源,可以有效规避感染风险。
3
病毒怎么传?这些途径必警惕
尼帕病毒的传播主要分为两类,且都与密切接触有关,不存在广泛的气溶胶传播,大家不用怕“隔空被传染”。
第一类是动物传人,这也是最主要的传播途径,具体是通过接触感染动物及其分泌物、排泄物,或是食用未煮熟的、被病毒污染的肉类导致感染;
第二类是人际传播,但这种传播范围有限,大多发生在医院内,通过接触患者的体液、飞沫而感染。
专家提醒:只要不接触疫情地区的野生动物、不吃生肉,在公共场所做好常规防护(比如戴口罩、保持距离),基本就不会被感染。
4
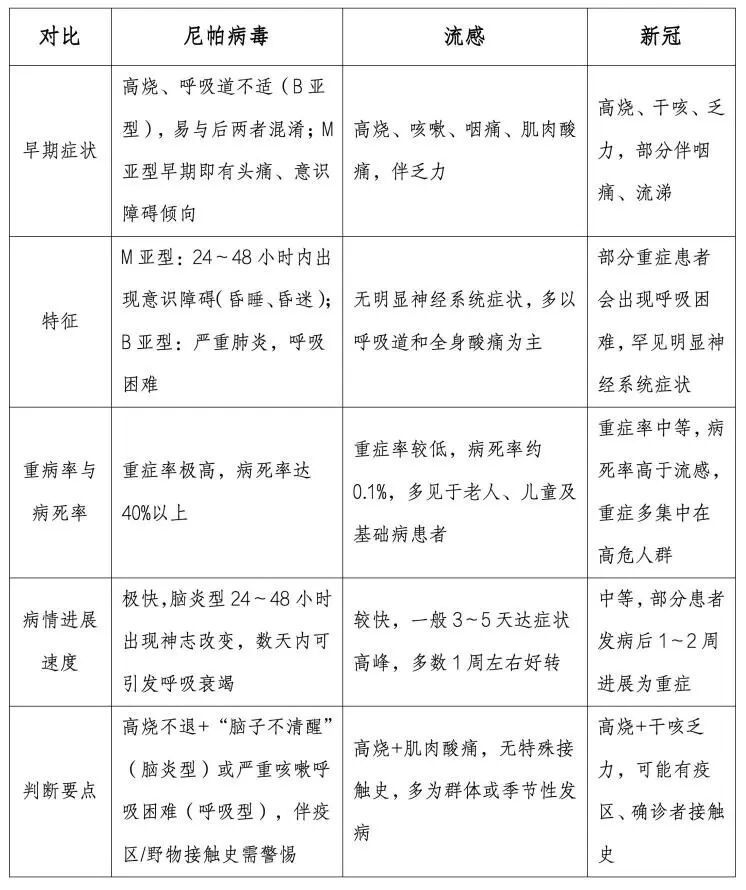
分不清?尼帕病毒与流感、新冠的区别
尼帕病毒的早期症状,和流感、新冠有相似之处,都会出现高烧、呼吸道不适等症状,很容易让人混淆,但三者之间有明显区别。

专家提醒:如果只是单纯发烧、咳嗽,大概率是普通感冒或流感;但如果高烧不退,还伴随“脑子不清醒”或严重呼吸困难,同时有疫区旅居史、野生动物接触史,就一定要立刻就医,并主动告知医生相关接触情况,这是尼帕病毒的重要信号。
5
未大面积爆发:传得慢而非死得快
尼帕病毒虽然杀伤力很强,但它的传播有个关键前提——必须通过密切接触才能实现。所以,病毒没有大面积爆发的核心原因,就是大多数人接触不到疫区的那些感染危险因素(比如带病毒的果蝠、猪,还有疫区的患者)。不像流感那样能通过远距离飞沫传播,因此很难在人群中大范围扩散。
专家提醒:只要我们阻断密切接触的途径,就能有效控制病毒扩散。
6
无药无疫苗?治疗防护有妙招
目前,尼帕病毒还没有特效药,也没有针对性的疫苗,临床治疗主要以对症支持治疗为主,比如用呼吸机维持患者呼吸、及时控制各类并发症,帮助患者自身抵御病毒。
但大家不用因此恐慌,因为防控和治疗都有可行的办法:从防控层面,国家会做好国境筛查、医院内防护,同时引导大家远离风险动物;对大众来说,防护方法也很简单,就是“不赴疫区、不碰野物、不吃生肉、勤洗手”,只要做好这几点,就能完全规避感染风险。即便不慎出现相关症状,医院也能通过专业的医疗手段进行急救。
7
普通公众(含旅行者)这样防护最安全
普通公众及旅行者只需做好这4点,就能最大程度规避风险:
1)非必要不前往印度疫区,若有入境需求,入境后主动配合海关的筛查工作;
2)坚决不接触蝙蝠、马等野生动物,不触碰它们的分泌物、排泄物,避免间接感染;
3)日常食用肉类时一定要彻底煮熟,做好生熟分开,不喝生水,从饮食上阻断风险;
4)若出现高烧、意识模糊等异常症状,立即前往正规医院就医,并主动告知医生自己的旅居史和接触史。
健康服务
1
全国三级公立中医医院儿科全覆盖
1月26日,国家卫生健康委在新闻发布会上宣布,全国三级公立中医医院已实现儿科全覆盖。同时,我国正开展儿童青少年近视、肥胖、脊柱侧弯的中医药干预试点,并推动二级以上中医医院开设优生优育门诊。在老年健康方面,各省份已开展128个老年中医药健康中心试点,以提升区域中医药老年健康服务水平。
健康科技
1
长期糖尿病患者需警惕红细胞变化
据新华社报道,患糖尿病时间越长,并发心血管疾病的风险通常就越高。瑞典卡罗琳医学院的一项新研究发现,这种风险的上升可能与患者血液中的红细胞变化有关,关注红细胞中一种特定分子的变化或许有助于并发心血管疾病的预防和早期发现。相关研究成果日前发表于美国《糖尿病》月刊。
工人日报客户端记者 姬薇 通讯员 钟艳宇
工人日报客户端《乐健康》第741期





关于中工网 | 版权声明 | 违法和不良信息举报电话:010-84151598 | 网络敲诈和有偿删帖举报电话:010-84151598
Copyright © 2008-2026 by www.workercn.cn. all rights reserved
×